聯系電話:0391-7543530 15239003005

液壓站說明
PYZW-IA型盤式制動專用液壓系統技術原理說明書
PYZW-IA液壓站是為盤式液壓制動器配套的液壓工作站
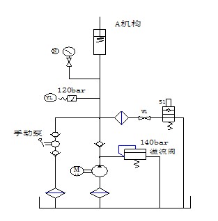
一、系統原理

二、工作原理
1、 電動控制
開閘及保壓:使電磁閥S1得電保壓,啟動電機M(電機后蓋內風葉為逆時針向方轉動),A機構執行開閘動作。當閘完全打開后,系統壓力升高,系統壓力達到壓力繼電器YL設定的動作壓力時,壓力繼 電器YL發出信號,電機停止運轉,系統處于保壓工作狀態。
閉閘:系統失電,使電磁閥S1斷電泄壓,在油缸內彈簧的作用下,執行關閘動作。
加熱系統:設置溫度后,220V8A送電進行自動加熱,設有加熱指示燈和保溫指示燈,當保溫指示燈常亮時加熱己到設置溫度。當環境溫度不須加熱時必須關閉液壓站電控內單相空氣開關。
2、 手動控制
開閘:拔動手動泵手柄往復多次排氣后,旋緊手動截止閥W1的手動旋鈕,拔動手動泵手柄打壓,A機構即可執行開閘動作。
閉閘:徹底松開手動截止閥W1的手動旋鈕,在油缸內、油管內彈簧的作用力下,執行關閘動作(正常使用必須松開手動旋鈕) 。
三、系統參數
液壓系統技術參數
名稱一 | 名稱二 | 名稱三 | 技術參數 | 備 注 |
電控部分 | 電機 | 電機功率 | 2.2Kw 4極 | |
電機電壓 | 380V 50Hz | |||
電源控制電壓 | 220V AC | |||
電磁閥控制電壓 | 24V DC | |||
液壓系統參數 | 系統壓力 | 壓力 | 150 bar | |
額定工作壓力 | 120 bar | |||
系統流量 | 6 L/min | |||
系統清潔度 | 25 μm | |||
液壓泵 | 壓力 | 250 bar | ||
排量 | 4.2ml/rev | |||
手動泵 | 排量 | 12mL/次 | ||
液壓站參數 | 外形幾何參數 | 500*330*700 | ||
油箱容積 | 30L | |||
油箱顏色 | 電腦灰 |
四、系統調整
1)去掉溢流閥蓋帽完全松開溢流閥4的調節螺釘,同時擰緊壓力繼電器YL的調節螺釘,并徹底旋開手動截止閥W1的手動旋鈕,啟動M,A機構執行開閘動作,此時擰開二只鎖緊螺母緩慢的調節溢流閥4 的調節螺釘順擰壓力大,當閘完全打開后,觀察壓力表N 的指示值,繼續調節溢流閥4的調節螺釘,當系統壓力達到所需要壓力值的1.2倍(14~15KPa),停止調節溢流閥4的調節螺釘,旋松壓力繼電 器YL的調節螺釘,使其動作發出信號電機停止運轉,繼續旋松壓力繼電器YL的調節螺釘1/4圈,觀察壓力表N的指示值,當達到所需要的壓力值時電機啟動運轉,如高于所需壓力值電機啟動則旋松壓力繼 電器YL的調節螺釘,反之則旋緊壓力繼電器YL的調節螺釘,直至調節到所需壓力值時電機啟動運轉。
2)切斷電源后,再啟動電機M,A機構執行開閘動作,當閘完全打開后,系統壓力升高,觀察壓力表N的指示值不高于所需壓力值的1.2倍。如壓力繼電器不能在所需的壓力值發出信號,應調節壓力繼 電器YL的調節螺釘,使其正確的發出信號。
3)重復(2)三次,如果壓力繼電器能正確的發出信號,則完成系統調整,鎖緊溢流閥的調節螺釘。否則,繼續重復過程2,直至壓力繼電器能正確的發出信號。
4)測試系統壓力保壓功能,應保持壓力不變,不退壓。
5) 測試系統減壓補壓功能,當系統在減壓的情況下應在減壓到2Mpa壓力繼電器自動動作啟動M補壓到所需壓力值自動關閉M。
PYZW-IA型盤式制動專用液壓站系統的檢修幾維護
1、 油箱加油時,加油量約35升,到到油箱液位計滿位,定期檢測油箱液位計,油箱液位應該不低于液位計的80%。
2、 定期檢測回油濾芯,清洗或者更換濾芯,正常使用時,首次使用40天更換一次油,之后每三個月更換一次油。
3、 每年更換一次吸油過濾器、濾芯。
4、 液壓油如發生變質時應及時更換,加油時應使用加油過濾小車,以保證所加入油箱的油是清潔的。加油過濾小車的過濾器的濾芯應不大于20μm
PYZW-IA型盤式制動專用液壓站外形圖
需查看詳細資料,請下載產品樣本或直接打電話索取,謝謝!